Product Summary
The TL084MJ JFET-input operational amplifier is designed to offer a wider selection than any previously developed operational amplifier family. Each of the TL084MJ JFET-input operational amplifiers incorporates well-matched, high-voltage JFET and bipolar transistors in a monolithic integrated circuit. The TL084MJs feature high slew rates, low input bias and offset currents, and low offset voltage temperature coefficient. Offset adjustment and external compensation options are available within the TL08_ family.
Parametrics
TL084MJ absolute maximum ratings: (1)Supply voltage, VCC+: 18V; (2)Supply voltage VCC–: –18V; (3)Differential input voltage: ± 30V; (4)Input voltage: ±15V; (5)Duration of output short circuit: unlimited unlimited unlimited; (6)Operating free-air temperature range: 0 to 70°C; (7)Storage temperature range: – 65 to 150°C; (8)B1 Unity-gain bandwidth TA = 25 °C: 3 MHz; (9)CMRR Common-mode rejection ratio VIC = VICR min, RS = 50 W, VO = 0, TA = 25°C: 80 to 86dB.
Features
TL084MJ features: (1)Low-Power Consumption; (2)Wide Common-Mode and Differential Voltage Ranges; (3)Low Input Bias and Offset Currents; (4)Output Short-Circuit Protection; (5)Low Total Harmonic Distortion . . . 0.003% Typ; (6)High Input Impedance . . . JFET-Input Stage; (7)Internal Frequency Compensation (Except TL080, TL080A); (8)Latch-Up-Free Operation; (9)High Slew Rate . . . 13 V/ms Typ; (10)Common-Mode Input Voltage Range Includes VCC+.
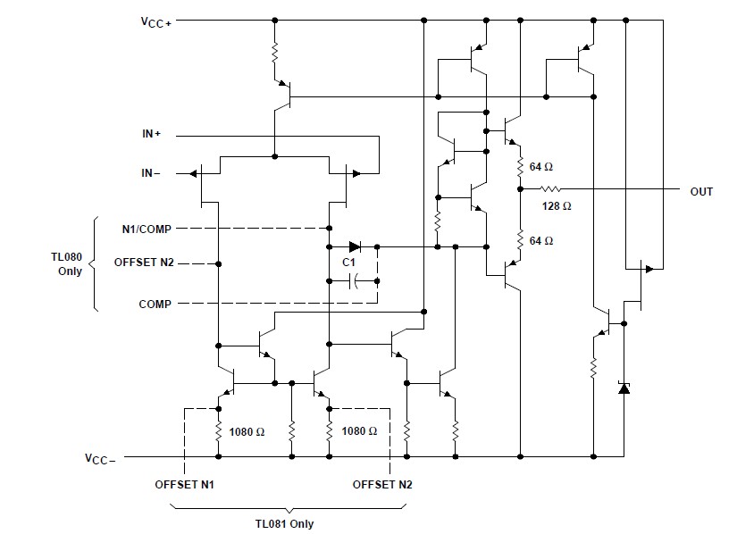
Diagrams

![]() |
![]() TL080 |
![]() Other |
![]() |
![]() Data Sheet |
![]() Negotiable |
|
||||||||||||
![]() |
![]() TL080CP |
![]() Texas Instruments |
![]() Operational Amplifiers - Op Amps JFET Op Amp |
![]() Data Sheet |
![]()
|
|
||||||||||||
![]() |
![]() TL080CPE4 |
![]() Texas Instruments |
![]() Operational Amplifiers - Op Amps JFET Input Op Amp |
![]() Data Sheet |
![]()
|
|
||||||||||||
![]() |
![]() TL081 |
![]() Other |
![]() |
![]() Data Sheet |
![]() Negotiable |
|
||||||||||||
![]() |
![]() TL081A |
![]() Other |
![]() |
![]() Data Sheet |
![]() Negotiable |
|
||||||||||||
![]() |
![]() TL081ACD |
![]() STMicroelectronics |
![]() Operational Amplifiers - Op Amps Single Gen Purp JFET |
![]() Data Sheet |
![]()
|
|
||||||||||||
(China (Mainland))









